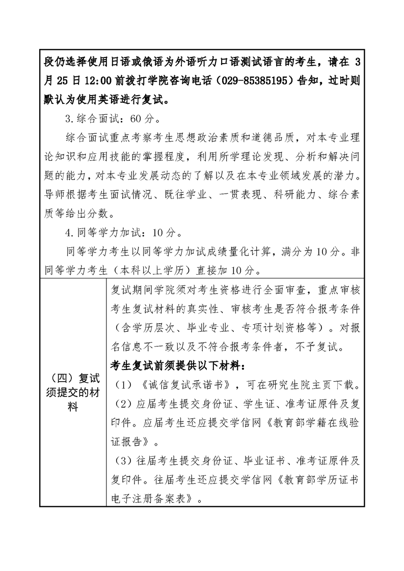
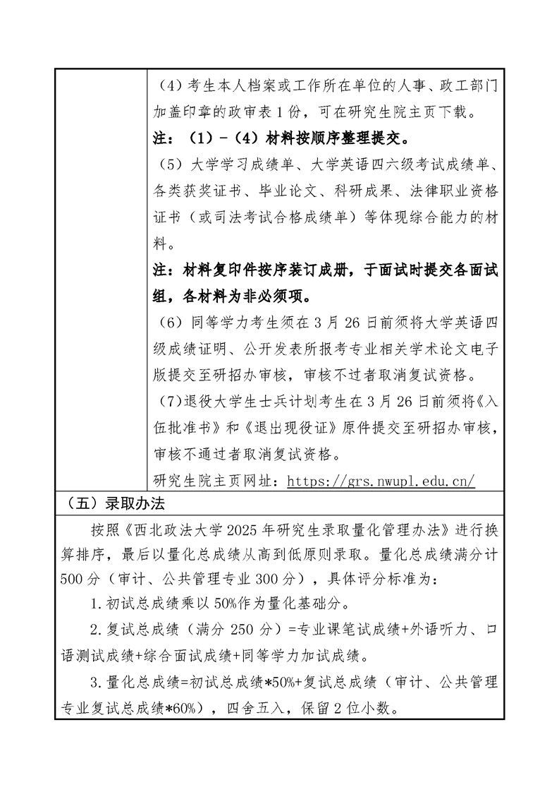
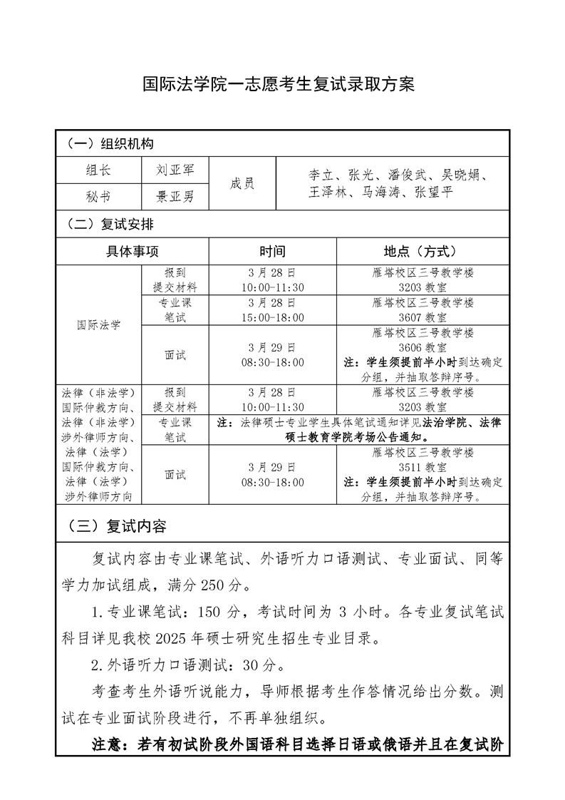
PROGRAM NAME
上一篇:英皇娱乐场 2025年国际法学、法律(非法学)国际仲裁、法律(非法学)涉外律师、法律(法学)国际仲裁、法律(法学)涉外律师专业硕士研究生拟录取名单公示
下一篇:欢迎报考2025年英皇娱乐场 博士研究生
英皇娱乐场
地址:西安市长安南路300号 邮编:710063(雁塔校区)
西安市长安区韦郭路中段 邮编:710122(长安校区) 联系电话:029-88182671
英皇娱乐场官网 - 2026唯一正版入口 - 英皇娱乐官方网址 Copyright@2019 All Rights Reserved 网站管理 陕ICP备05000207号 老版网站