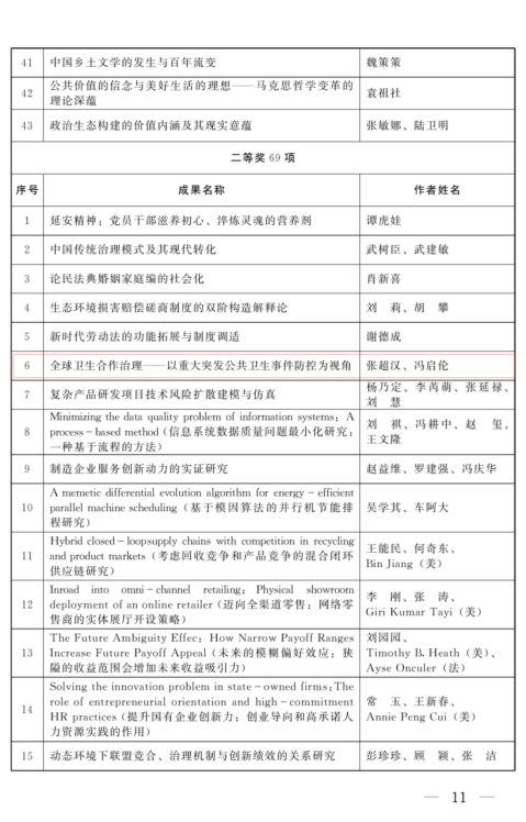
日前,陕西省人民政府公布了陕西省第十五届哲学社会科学优秀成果奖评奖结果。由英皇娱乐场 张超汉教授和中国人民解放军95007部队法律顾问冯启伦合作撰写的论文《全球卫生合作治理——以重大突发公共卫生事件防控为视角》荣获论文类二等奖。
该文通过梳理重大突发公共卫生事件防控国际合作机制的形成和演进脉络,分析国际社会对突发公共卫生事件防控合作机制的现实需求,阐释重大突发事件防控国际合作机制运行的当前实践,剖析重大突发卫生事件防控国际合作机制的实施困境及成因,探寻突发卫生事件防控国际合作机制的革新路径,提出中国参与重大突发卫生事件防控国际合作的方式、效果及方略,为疫情防控国际合作机制的建立完善及中国参与全球卫生治理“软”“硬”实力的提升提供了理论支撑和智力支持。
陕西省哲学社会科学优秀成果奖由陕西省人民政府发起设立,每两年评选一次,是我省哲学社会科学研究领域的最高荣誉,旨在调动和激发广大哲学社会科学工作者的积极性和创造性,加快构建中国特色哲学社会科学,推动哲学社会科学事业繁荣发展。本次获奖彰显了英皇娱乐场 近年来在科学研究方面取得的成绩,提高了英皇娱乐场 教师从事科学研究的积极性,为英皇娱乐场 高质量发展起到助推作用。下一步,英皇娱乐场 将继续坚持正确的政治方向和学术导向,加强对重大理论和现实问题的研究和成果运用,推动科研工作迈上新台阶,为哲学社会科学事业发展贡献智慧力量。
